Benutzer-Werkzeuge

Webseiten-Werkzeuge


Seitenleiste

Der Einstieg in die MobaLedLib:

Stammtische

aktuell verwendete Versionen


Python MobaLedLib

Verwendung mit der MoBa-Zentrale

Steuerung der MobaLedLib-Effekte

Erste Hilfe

Bewegung mit der MLL

Servoplatine

Sound mit der MLL

Anwendungsbeispiele:

3D-Druck

Workshops

Entwicklungen MoBa-Universum

Platinen van Theo

MobaLedLib Sonderplatinen

Drehscheibensteuerung LocoTurn V 1.7

Drehscheibe (V0.6)

OLED Displays

Infrared to Z21 Bridge

Lokplatinen und Adapter

Hilfereiche Themen

Wissen für Fortgeschrittene

Impressum & Datenschutz

Für Wiki-Editoren:

INTERMODELLBAU - Dortmund - 16.-19. April 2026

wir sind dabei

anleitungen:oled:werbetafel

Dies ist eine alte Version des Dokuments!


790 TFT-Display-Steuerung

Zur alten Anleitung: zur Vorgängerplatine

Die Adapter für die 0,96 und 1,8 Zoll-Displays haben mit der MobaLedLib streng genommen nichts zu tun. Sie basieren auf einer Idee von Jürgen (fromue).



Basierend auf dieser und weiterer Ideen der Gemeinschaft entwickelte ich daraufhin eine passende Platine, die mit nur einem Arduino und einem SD Card Reader bis zu zehn Displays ansteuern kann.
Mit ein bisschen Hilfe aus dem Arduino-Forum und tatkräftiger Unterstützung durch ChatGPT schrieb ich den Sketch komplett neu, um ihn betriebssicher zu machen.
Mit dieser Steuerung kann man mithilfe eines 0,96 Zoll-Displays beispielsweise Werbetafeln für den Bahnsteig oder Bushaltestellen bauen.


Dank des neuen Sketchs ist es nun möglich, verschiedene Anzeigen auf bis zu zehn technisch identischen Displays zu erzeugen. Es müssen dazu mehr Bilder auf der SD-Karte abgelegt sein, als Bildschirme angeschlossen sind.


Ich wünsche Euch viel Spaß und gutes Gelingen. Michael (raily74)

Aktuell lassen sich mit dem Sketch drei verschiedene Displays verwenden.
• TFT 0.96“
• LED TFT 1.8“ mit SD-Karte
• TFT 1.8“ mit Mini-SD-Kartenslot (braucht ein Kabel weniger und ist etwas schöner in der Darstellung) Achtung: Je Steuerung kann nur einer der drei Display-Typen verwendet werden! Sollen unterschiedliche Displays verwendet werden, braucht man für jeden der drei Typen eine eigene Steuerungsplatine.

Stückliste

Nachfolgend findet man die Stückliste der notwendigen Bauteile inklusive Bestellvorschläge. Die im Shop erhältliche Ausführung der Platine ist schon mit den SMD Bauteilen bestückt. Das entsprechende Bauteilset enthält alle weiteren Bauteile inklusive dem Rahmen für ein Doppeldisplay.

Anzahl Bezeichnung Beschreibung Bestellnummer Alternativen, Bemerkungen
1 Board Platine 790-TFT-Display-Steuerung, SMD-bestückt
1 SD SD-Card Reader Arduino AliExpress
1 THT Widerstand 150 Ohm nur notwendig für Version 1, siehe Bildbeschreibung
1 +5V Stiftleiste - 2-pol, RM 3,5 mm, 90° CTB932HD-2 Alternative: siehe nächste Zeile
1 +5V Schraubklemme, steckbar - 2-pol, RM 3,5 mm CTB922HD-2 Alternative: siehe nächste Zeile
6 ST7735Sx Molex JST-Stecker, 1,25mm RM, 9-polig AliExpress nicht nötig bei SMD-Vorbestückung
2 A1 Arduino Nano ARDUINO NANO Günstiger bei AliExpress
1 U1 AMS1117-3.3 nicht nötig bei SMD-Vorbestückung
2 C1, C2 Keramik-Kondensator, 100nF, 50V nicht nötig bei SMD-Vorbestückung
2 C3, C4 Elko, 100uF, 25V nicht nötig bei SMD-Vorbestückung
1 D1 Schottky-Diode, 40V, 1A, SS14 nicht nötig bei SMD-Vorbestückung
1 R1 SMD-Widerstand 2K7, 0805 nicht nötig bei SMD-Vorbestückung
1 LED5 SMD-LED grün, 1206 nicht nötig bei SMD-Vorbestückung
1-6 9pol. Anschlusskabel 1m fertig mit Stecker (für zwei Displays) im Shop erhältlich

Zusammenbau

Shop Besteller erhalten die Platine mit Montageschienen, so, wie sie vom Werk ausgeliefert werden. Damit wird sicher gestellt, das beim Transport keine Beschädigungen entstehen können. Diese vier Teile (siehe nächstes Bild) können ganz einfach nach unten brechend entfernt werden.

Alle Teile werden an ihren Positionen eingelötet, beginnend mit den JST-Steckern, gefolgt von SD-Card Reader, Arduino und der 3,5mm Klemme. Beim SD-Card Reader empfiehlt es sich, beim Löten einen Kunststoffring einer Stiftleiste vorn unter die Platine zu legen, damit sie parallel zur Platine bleibt.

Damit man im Schadensfall an die Schutzdiode des eingelöteten Arduinos kommt, hat die Platine an dieser Stelle eine Ausfräsung.
So kann der Arduino verlötet werden, was das Gehäuse sehr klein werden lässt.

Natürlich kann er auch über zwei 15 polige Buchsenleisten steckbar montiert werden. In diesem Fall wird das erhältliche Gehäuse nicht passen.

Ein wichtiger Hinweis: Bevor ihr den Arduino einlötet bitte diesen auf Funktion prüfen in dem ihr den Sketch schon einmal einspielt.

Zusammenbau (Ergänzung)

Während die erste Serie der Platinen produziert wurde, hat sich bei Tests heraus gestellt, dass sich die Spannung am Kartenleser bei gesteckter SD-Karte verändert. Ein Widerstand von 150 Ohm parallel zum Anschluss GND / 3,3V für Version 1 hält nun die Spannung stabil. Dieser Widerstand (THT) kann ganz einfach mit dem SD-Kartenleser eingebaut werden. (siehe Bildbeschreibung)

Der Widerstand wird, wie im Bild 1 gezeigt, abwinkeln. Nicht zu eng, damit ihr die Stiftleiste noch verlöten könnt! Die Montage des SD-Kartenlesers seht ihr auf dem Bild 4, die Beinchen vom Widerstand werden entsprechend eingeführt.
Das Bild 2 zeigt den Einbau des Widerstandes, so kann er dann auch von der Unterseite der Platine gelötet werden. Das fertige Ergebnis kann man auf dem Bild 5 sehen.
Im Bild 3 seht ihr die Vorbereitung des SD-Kartenleser. Hier werden nur 4 Pins benötigt.

Für alle eingelöteten Bauteile gilt, sofern ihr das Gehäuse nutzen möchtet, das Kürzen der zu langen Pins!!

Molex JST-Stecker statt Wannenstecker

Im Lauf der Entwicklung zeichnete sich ab, dass die bei der MobaLedLib üblichen Flachbandkabel ungeeignet für den Einsatz an den Displays waren.

  • Mit einem Stecker können bis zu zwei Displays versorgt werden. Die Y-Aufteilung erfolgt erst kurz vor dem Doppel-Display.
  • Die Flachbandkabel sind beim Aufteilen auf zwei Displays zu sperrig.
  • Das achtpolige Flachbandkabel ist zu sperrig, um davon mehrere unter einem Bahnsteig zu verlegen.
  • Die Reihenfolge der Pins ist bei 0,96„- und 1,8“-Display unterschiedlich.
  • Flachbandkabel in anderer Reihenfolge als der vorgesehenen anzuschließen ist schwierig.
  • Sechs 10-polige Wannenstecker hätten die Platine um 50% größer gemacht.

Daher gehen wir bei den Displays den Weg über 9-polige JST-Stecker im Rastermaß 1,25mm. Um das Crimpen der winzigen Stecker zu vermeiden, bieten wir im Shop fertige Kabel mit angecrimpten Buchsen an. Die neun Kabel sind in unterschiedlichen Farben, sodass der Anschluss der unterschiedlichen Displays zum Kinderspiel wird.

Die Kabelfarben

Die Farbe der Kabel kann frei festgelegt werden. Es empfiehlt sich aber, immer dieselbe Reihenfolge zu wählen, damit. die Fehlersuche einfacher wird. Die nachfolgende Tabelle ist eine Empfehlung.

3D-Gehäuse - TFT-Display-Steuerung

Download der Dateien

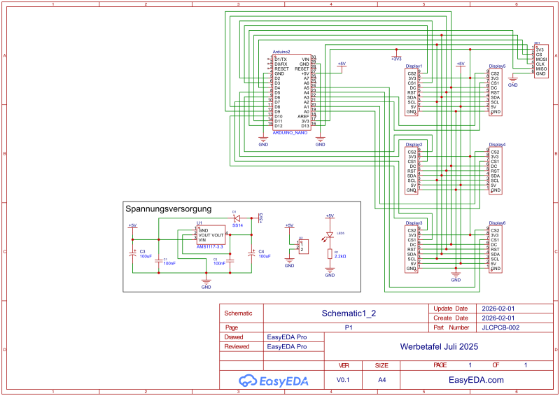
Schaltplan


Bauvideo


Diese Website verwendet Cookies. Durch die Nutzung der Website stimmen Sie dem Speichern von Cookies auf Ihrem Computer zu. Außerdem bestätigen Sie, dass Sie unsere Datenschutzbestimmungen gelesen und verstanden haben. Wenn Sie nicht einverstanden sind, verlassen Sie die Website.Weitere Information
anleitungen/oled/werbetafel.1777484373.txt.gz · Zuletzt geändert: von raily74