Benutzer-Werkzeuge

Webseiten-Werkzeuge


Seitenleiste

Der Einstieg in die MobaLedLib:

Stammtische

aktuell verwendete Versionen


Python MobaLedLib

Verwendung mit der MoBa-Zentrale

Steuerung der MobaLedLib-Effekte

Erste Hilfe

Bewegung mit der MLL

Servoplatine

Relaisplatine

WS2811-BiPol


Sound mit der MLL

JQ6500

MP3-TF-16P

Hauptplatine

Servoplatine

Sounddateien

Anwendungsbeispiele:

3D-Druck

Workshops

Entwicklungen MoBa-Universum

Platinen van Theo

MobaLedLib Sonderplatinen

Drehscheibensteuerung LocoTurn V 1.6

Drehscheibe (V0.6)

OLED Displays

Infrared to Z21 Bridge

Lokplatinen und Adapter

Hilfereiche Themen

Wissen für Fortgeschrittene

Impressum & Datenschutz

Für Wiki-Editoren:

INTERMODELLBAU - Dortmund - 16.-19. April 2026

wir sind dabei

spezial:anleitungen:verkehrssicherungsanhaenger

Herpa Verkehrssicherungsanhänger mit MobaLedLib beleuchten

Einleitung

Im echten Leben mag man sie nicht, denn sie weisen meistens auf eine Baustelle oder einen Unfall hin. Auf der Modellbahn sind sie aber schön anzusehen, vor allem, wenn sie beleuchtet sind.
Im Internet gibt es zahlreiche Umbauberichte, auch von Michael (raily74). Jedoch braucht man für solche Umbauten viel Geduld, denn es müssen zahlreiche 0402er LED gelötet werden. Das wollte ich mir nicht antun, obwohl das Ergebnis immer beeindruckend ist.
Jetzt gibt es ja von der MobaLedLib den Fahrkarten-Automaten, ein eindrucksvoller Bausatz, der schnell montiert ist und die kleinen LEDs schon vergelötet auch einer Platine hat. Das wäre doch auch was für den Verkehrssicherungsanhänger.
Gesagt, getan. Anbei findet ihr den Umbausatz des Herpa Verkehrssicherungsanhängers 052368-00x (alle Modelle) auf Beleuchtung, die natürlich mit dem MobaLedLib Programm gesteuert wird.
Mein eigenes Lastenheft:

  • Die Platine passt ohne (größere) Umbauten auf den Herpaanhänger
  • Die Rücklichter und Blinker sind ebenfalls beleuchtet
  • Elektronikbauteile dürfen nicht sichtbar sein
  • Es müssen alle drei Bilder dargestellt werden können: Pfeil links, Pfeil rechts oder Kreuz
  • Die Blinker sind einzeln schaltbar (Blinker links, Blinker rechts oder Warnblinker
  • möglichst wenige WS2811

Ich konnte alle Punkte erfüllen, sodass ich euch hier den Umbau zeigen kann. Doch zunächst zur Platine

Die Platine



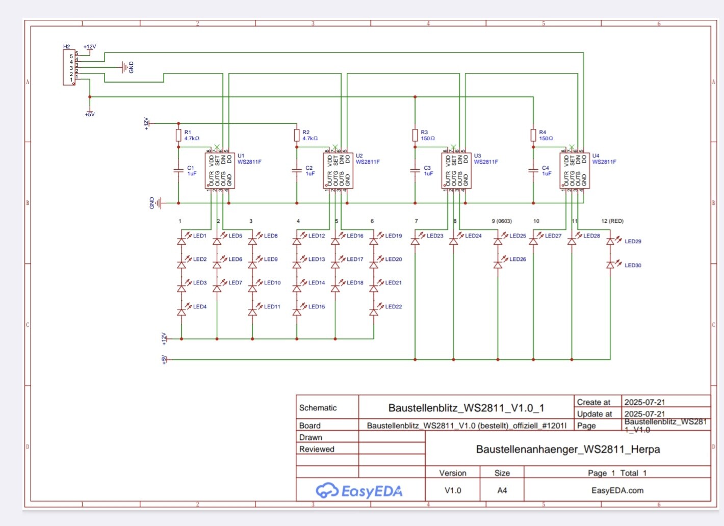
Die Platine ist SMD vorbestückt und hat 28 gelbe und zwei rote LEDs. Diese werden mit nur vier WS2811 angesteuert. Dazu war dann allerdings eine zweite Spannungsebene nötig, um bis zu vier gelbe LEDs in Reihe zu schalten. Daher gibt es fünf Anschlüsse +5V, Din, GND, Dout, +12V.
Um die LEDs im Programmgenerator bzw. im PatternConfigurator ansteuern zu können, muss man wissen, welche LED (oder LEDs) in welcher Reihenfolge auf der Platine sitzen. Daher gibt es hier das Anschlusschema der LEDs:


Die LEDs 1-6 arbeiten mit 12V, die LEDs 7-12 arbeiten mit 5V.

Die Platine muss zwingend mit 5V und 12V versorgt werden. Sonst funktioniert sie nicht!


Was brauche ich?

Für den Umbau werden folgende Teile benötigt:

  • Platine #1201 aus dem MLL-Shop (hier sind auch die beiden 3D-Druckteile mit dabei)
  • Herpa Verkehrssicherungsanhänger #5200 aus dem MLL-Shop oder direkt von Herpa mit der Nummer 052368-001, 052368-002, 052368-003 oder 052368-004
  • Lichtleiter 0,75mm, Cuttermesser, Schlüsselfeile, Bohrer Ø0,8mm und Ø2,5mm, Sekundenkleber

Einbau der Platine in den Anhänger

Der Umbau soll sich so einfach wie möglich gestalten, daher ist er in zwei Stufen eingeteilt.

Variante 1: nur Lichtkreuz darstellen

Hier können nur die drei Signalbilder angezeigt werden (Pfeil links, Pfeil rechts oder Sperrkreuz). Die Rücklichter und die Blinker bleiben funktionslos. Alles, was man hier machen muss, ist zwei kleine Kunststoffnasen mit den Cuttermesser abzutrennen. Danach wird die Platine mit den fünf Anschlusskabeln versehen und eingeklebt (mit ein paar Tropfen Sekundenkleber).


Nase 1 ist bereits entfernt


Um die Kabel zu verstecken muss durch den Anhänger ein 2,5mm Loch gebohrt werden. Dadurch passen die fünf Kabel leicht durch. Am besten verwendet man Microlitze mit 0,05mm². Diese Kabel sind noch ausreichend dick für die Spannungsversorgung, aber trotzdem biegsam und flexibel. Der Bohrer wird bündig am grauen Rahmen angesetzt und durchgebohrt.


Variante 2: Lichtkreuz, Rücklichter und Blinker darstellen

Wie Variante 1, jedoch werden hier auch noch Rücklichter und Blinker beleuchtet.
Die LEDs für die Rücklichter und Blinker sitzen ebenfalls auf der Platine und dadurch leider ca. 2,5mm tiefer als die Blende des Anhängers. Um diesen Abstand zu überbrücken eignen sich Lichtleiter. Ich verwende hier Ø0,75mm.
Zunächst wird der Anhänger zerlegt, um die Montage zu vereinfachen. Hierzu eignet sich ein Schraubendreher:



In die Blende werden auf Höhe des Lampendummies jeweils zwei Löcher 0,8mm gebohrt. Die Bohrungen sitzen vertikal mittig, horizontal symmetrisch ausgerichtet im Leuchtendummie:


Der silberne Rahmen muss mit der Feile bearbeitet werden, um Platz für die LEDs zu schaffen. Die rot markierten Stege werden im Bereich der vertikalen Stege und der runden Rastnase auf 1mm dicke heruntergefeilt. ACHTUNG: es ist sehr zerbrechlich, daher nur mit kleinen Schlüssel- oder Modellbaufeilen per Hand feilen. die kleinen 3D-Druckteile können als Schablone für die Aussparung hergenommen werden:


Dann sind alle mechanischen Umbauten bereits abgeschlossen.
Als nächstes werden zwei 3D-gedruckte Blenden eingelegt, damit das Licht nicht seitlich durchscheint. Die Blenden sind mit einem normalen FDM-Drucker gedruckt, mit 0,4mm Düse und einer Layerhöhe von 0,1mm. Die Blenden werden wie folgt zu sehen eingelegt: (hier sieht man auch wie man sie als Schablonen nutzen kann)



Die Blende kann nun aufgeclipst werden. Die Teile werden nicht verklebt, sie halten selber in Position. Als nächstes wird die Blende wieder aufgeclipst. Hierbei kann man den blauen Pfeil behelfsweise mit Malerkrepp befestigen, damit er in Position bleibt:



Jetzt wird die Platine aufgeklebt. Dazu unbedingt wieder den oberen Teil mit dem Leuchtpfeil aufsetzen, später lässt er sich nicht mehr montieren. Die Platine wird dann auf den Rahmen aufgeklebt, hierbei reichen ein paar Klebepunkte Sekundenkleber. Bitte nur ganz wenig auftragen:


In die vier zuvor gebohrten 0,8mm Bohrungen werden nun jeweils ein Stück Lichtleiter gesteckt. Der Lichtleiter muss auf eine Länge von 2,5-3mm zugeschnitten werden. Hierzu ein Cuttermusser verwenden. Wenn man den Lichtleiter mit einem Seitenschneider abschneidet (auch mit den kleinen Modellbauseitenschneidern), kann er aufspleissen
Danach hat man vier kleine Stücke:


Die Zuschnitte werden dann von außen in die Bohrungen gesteckt (am besten mit einer SMD-Pinzette). Der Tiefenanschlag ist die LED selber. Danach wird von außen ein bisschen Sekundenkleber (wirklich nur ein bisschen, am besten mit der Spitze eines Zahnstochers aufgetragen) auf die Lichtleiter gegeben, um sie zu fixieren. Nach kurzem Trocken kann nun die Blende wieder demontiert werden. Deshalb war es wichtig, sie nicht zu verkleben. Auf die äußeren Lichtleiter kann nun ein Stück Schrumpfschlauch (1,2>0,6) gesteckt werden. Die Länge ist ca. 1-1,5mm. Durch diesen Schrumpfschlauchring wird ein Durchmischen der gelben und roten LED im Lichtleiter vermieden. Alternativ kann man auch, wie hier zu sehen, ein Stück Kabelisolierung nehmen, dass ist aber umständlicher zu montieren:


Nun kann alles wieder montiert werden und fertig!

Die Programmierung

Die Blinksequenzen werden mit dem Pattern-Konfigurator erstellt:


Als Beispiel sind alle drei Sequenzen programmiert, die erste Sequenz (Pfeil links) leuchtet bei Programmstart gleich. Die Sequenzen können durch 3 Taster aktiviert werden. Auf der Anlage weiss man ja, wo der Hänger steht und welche Sequenz man braucht. Dementsprechend kann man das Pattern dann abändern und die nicht benötigten Sequenzen löschen.
Die Blinker und die Rückleuchten werden im Programmgenerator separat programmiert:


Wenn der Hänger als Variante 1 gebaut wurde, braucht man Blinker und Rücklichter nicht und kann die Zeilen durch die Reservieren Funktion (effekte_mll) ersetzen, um den verbauten, aber unbenutzten WS2811 zu „überbrücken“.

Das war es auch schon, der Hänger ist umgebaut und Einsatzbreit

Anbei noch ein Video des fertig umgebauten Anhängers:

Verkehrssicherungsanhänger beleuchtet mit MobaLEDLib

Programmgenerator- und Patternkonfigurator-Files

Damit nicht alles per Hand eingegeben werden muss, sind hier die entsprechenden Files:

Programmgenerator

Pattern Konfigurator

Schaltplan

Danksagung

Ich möchte mich bei allen, die mich bei der Umsetzung dieser Platine unterstützt haben, Bedanken. Ein besonderer Dank geht dabei an @raily74 , @PeterVT11, @Dominik, @fromue, @Felix und @Frank_TT.

Diese Website verwendet Cookies. Durch die Nutzung der Website stimmen Sie dem Speichern von Cookies auf Ihrem Computer zu. Außerdem bestätigen Sie, dass Sie unsere Datenschutzbestimmungen gelesen und verstanden haben. Wenn Sie nicht einverstanden sind, verlassen Sie die Website.Weitere Information
spezial/anleitungen/verkehrssicherungsanhaenger.txt · Zuletzt geändert: von daniels