Der Einstieg in die MobaLedLib:
Stammtische
Die wichtigsten Seiten & Links:
aktuell verwendete Versionen
- offizieller Release
- aktuelle Korrektur-Version
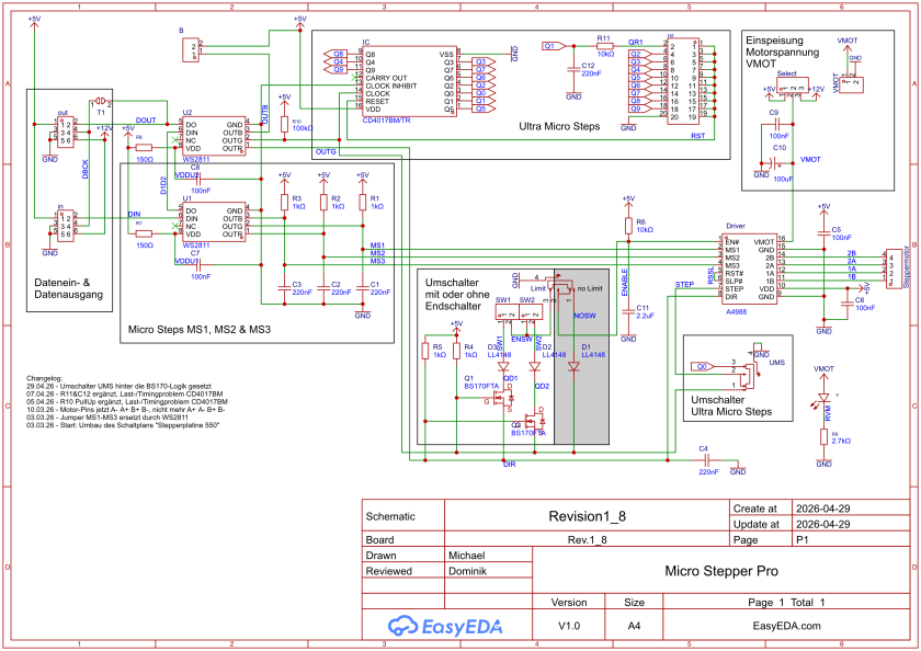
Der MicroStepper Pro ist die Weiterentwicklung der WS2811 - Stepperplatine.
Motiviert durch die Idee, die Geschwindigkeit durch einen weiteren, vorgeschalteten WS2811 digital steuerbar zu machen ergaben sich während der Entwicklung weitere Vorteile:
Vmot extern
Über die Schraubklemme können Spannungen bzw. Ströme zur Verfügung gestellt werden, die für das Flachbandkabel zu hoch sind.
In dem Fall wird der Select Jumper nicht gesteckt und die Stromversorgung erfolgt über die Schraubklemme. Der Treiber A4988 ist für eine Motorspannung von bis zu 35 Volt ausgelegt.
5V intern / 12 V intern
Für kleine Ströme (<500mA) bei 5 Volt oder 12 Volt übernimmt die neue Platine das Konzept des Select Jumpers von Theos MLL Stepper.
Links gesteckt gibt er die 5 Volt des Flachbandkabels an den VMOT-Eingang des Treibers, rechts gesteckt die 12 Volt (sofern 12 Volt am Universal Verteiler eingespeist werden).
Die gelbe Kontroll-LED leuchtet, sobald die Motorspannung über eine der drei Methoden eingespeist wird. Der Einfachheit halber hängt sie direkt an der Motorspannung Vmot.
Für 5V und 12V passt das mit der Helligkeit, bei max. 35V könnte sie etwas hell sein, ist aber trotzdem geschützt.
Dank SMD-Vorbestückung lassen sich die Endschalter bei dieser Platine direkt verwenden.
An dieser Stelle möchte ich mich ganz herzlich bei Frank bedanken, ohne dessen Einsatz die Option der Vorbestückung nicht möglich wäre und die Platine in der Form niemals realisiert worden wäre. Danke Frank!
Mit einem kleinen Umschalter (Limit on) lassen sich die Endschalter aktivieren und bei Nichtgebrauch auch wieder deaktivieren (Limit off).
Als Endschalter eignen sich sowohl Microschalter als auch Reedkontakte. Wichtig ist jedoch, dass es sich um Öffner handelt. Der Öffner unterbricht quasi die Stromzufuhr in aktiver Richtung. Da die entgegengesetzte Richtung in dem Moment geschlossen ist, kann der Stepper Motor durch einen Richtungswechsel ungehindert wieder starten.
Dieses Kapitel erfordert die größte Aufmerksamkeit, da sich die Steuerung hier gravierend von den Vorgängern unterscheidet.
Stepper Treiber haben bis zu drei Pins, über die sich die Anzahl der Schritte und somit die Geschwindigkeit des Motors reduzieren lässt. Schließt man beispielsweise den Pin MS1 an Plus an, so halbiert sich die Geschwindigkeit. Diese Einstellung ist dann aber fest per Steckjumper eingestellt und lässt sich nicht digital beeinflussen. Die alte WS2811 - Stepperplatine hatte bereits eine Möglichkeit, die voreingestellte Geschwindigkeit auf 100% zu erhöhen, indem alle Pins, die an Plus angeschlossen waren, über den Ausgang eines WS2811 zurück auf Minus gezogen wurden. Der MicroStepper Pro greift genau diese Idee auf, setzt aber alle drei Pins MS1 bis MS3 ab Werk auf Plus. Somit läuft der Schrittmotor in der Grundstellung mit nur 1/16 der maximalen Geschwindigkeit. Ein zusätzlicher WS2811 kann nun jeden einzelnen der drei Pins gegen Masse ziehen, sodass sich mit dem Programm Generator oder dem Pattern Configurator fünf unterschiedliche Geschwindigkeiten einstellen lassen (1, 1/2, 1/4, 1/8 und 1/16*). Das funktioniert auch während des Betriebs in der Bewegung.
Das folgende Beispiel zeigt, wie man den Steppermotor mit einer Geschwindigkeit von 1/8 hoch und mit 1/16 wieder runter fahren lassen kann.
Wir rufen uns in Erinnerung:
Für 1/8 Geschwindigkeit müssen die Pins 1 und 2 an Plus. Das sind sie bereits auf der Platine.
Pin 3 darf für 1/8 Geschwindigkeit aber nicht an Plus, daher wird er im Pattern mit „x“ auf Minus gezogen.
Für die volle Geschwindigkeit darf keiner der drei MS-Pins an Plus, also müssen alle drei im Pattern mit „x“ auf Minus gezogen werden.
Der WS2811 zur Geschwindigkeitssteuerung ist in der Kette der erste von beiden und muss in der Programmierung vor Bewegung und Richtung definiert werden.
Soll die Geschwindigkeit unabhängig vom Pattern Configurator erfolgen, so reicht eine einstellbare RGB-LED vor dem Pattern der Bewegung. Alternativ können die folgenden Farben selbstverständlich auch im Pattern verwendet werden, um unterschiedliche Geschwindigkeiten zu unterschiedlichen Zeitpunkten zu steuern. Während man bisher den Jumper MS1 durch Überbrücken auf Plus ziehen musste, um die Geschwindigkeit zu halbieren, muss man hier jetzt genau das Gegenteil tun, nämlich die anderen Kanäle (Grün & Blau) auf Minus ziehen, indem man beide mit 255 aktiviert. Denn wie wir wissen, schaltet der WS2811 gegen Minus.
Für die erste Inbetriebnahme des Motors empfiehlt es sich, für diesen WS2811 eine LED einstellbar in weiß mit voller Helligkeit zu definieren. So hat der Motor bei den ersten Tests die volle Geschwindigkeit.
| LED Farbe | Rot | Grün | Blau | Speed |
|---|---|---|---|---|
| Weiß | 255 | 255 | 255 | voll |
| Cyan | 0 | 255 | 255 | 1/2 |
| Magenta | 255 | 0 | 255 | 1/4 |
| Blau | 0 | 0 | 255 | 1/8 |
| LED reservieren | 0 | 0 | 0 | 1/16 |
*) Nicht alle Motoren reagieren auf stark reduzierte Schritte.
Mit einem Dekadenzähler (CD4017B) lassen sich die Schrittsignale am „STEP“-Eingang des Treibers zusätzlich zu den „MS“-Eingängen reduzieren. Wird über den CD4017 also nur jeder zweite Schritt ausgelöst und am MS1-Eingang die Anzahl der Schritte auf 1/2 gesetzt, führt der Schrittmotor nur noch jeden vierten Schritt aus.
Die Anzahl der Schritte wird mit dem CD4017 in der höchsten Stufe bereits halbiert, daher wird auch dieser per Umschalter aktiviert (UMS).
Die Einstellung der Geschwindigkeit wird mit der Einstellung über die MS-Pins multipliziert. Ist beispielsweise der Eingang MS1 auf High (also 1/2) und der Ultra Micro Step Eingang auf 1/3, so läuft der Motor mit 1/6 seiner Geschwindigkeit. Die Kombination aus festen Ultra Micro Steps und einstellbaren Micro Steps über den WS2811 ergibt eine Vielzahl an Möglichkeiten.
Hier ist etwas Vorsicht geboten. Theo und ich haben uns lange mit der richtigen Reihenfolge der Anschluss Pins beschäftigt und sehr viel im Internet recherchiert. Am Ende waren wir uns einig, dass nur die Reihenfolge, wie sie am Stepper Treiber vorgegeben ist, die richtige ist. Sie hat den Vorteil, dass man den Motor nicht versehentlich verpolen kann sondern sich im schlimmsten Fall lediglich die Richtung verstellt, wenn man den Stecker um 180° dreht. Damit sind alle Anschlusskabel alter Stepper-Platinen inkompatibel und müssen an die aktuelle Reihenfolge angepasst werden (A- A+ B+ B-).
Genau wie bei allen Vorgängern wird auch beim MicroStepper Pro der ungenutzte Kanal Blau des zweiten WS2811 als Anschluss für externe LEDs zur Verfügung gestellt. Neu ist, dass die LED sich den Anschluss der externen LED mit einer alternativen internen LED teilt. Entweder wird eine achtpolige Stiftleiste für die Endschalter und den Schrittmotor genutzt, um eine interne LED zu installieren oder eine zehnpolige Stiftleiste, um die LED extern zu verbinden.
Der MicroStepper Pro ist die erste Stepper Platine, die das Signal durchreicht. Während der Entwicklung bestätigten die Testaufbauten immer wieder den niedrigen Stromverbrauch. Wird der Schrittmotor mit 12 Volt betrieben, reichen oftmals weniger als 50mA, also ungefähr so viel, wie bei einer WS2812. Diese Entscheidung macht den gemeinsamen Anschluss von Bewegung und Licht in einem Objekt komfortabler. Soll hinter der Platine nichts mehr angeschlossen werden, so muss das Signal im ausgehenden Wannenstecker terminiert werden. Auf der Platine ist eine entsprechende Kennzeichnung.
Die neue Platine ist mit 49,4x38mm so klein, dass man sie bequem in ein Haus einbauen kann. In dem Fall kann auf die Wannenstecker und die grüne Klemme verzichtet werden, indem die Kabel direkt angelötet werden. Auch der Term Jumper lässt sich so mit Lötzinn schließen. Sobald die drei Bauteile aber bestückt sind, entfällt diese Option
Um die Anzahl der benötigten Umschalter klein zu halten, die Abmessungen der Platine nicht zu sprengen und nicht zuletzt um Anwender nicht unnötig zu verwirren, wurde auf die Beschaltung mit Hall Sensoren als Endschalter verzichtet. Die Nutzung von Microschaltern und Reedkontakten deckt die meisten Anwendungen ab und ist leichter verständlich. Wer auf die Auswertung von Hall Sensoren angewiesen ist, muss das Signal zukünftig mit einer externen Lösung auswerten und damit beispielsweise ein Relais schalten, das den Kontakt öffnet.
So sollte die vorbestückte Platine vor euch liegen.

Den Anfang macht das grüne Terminal für die externe Motorspannung.

Die Stiftleisten lassen sich am besten gemeinsam einlöten, da man sie zunächst von oben einstecken kann, ein Brett drauf legen kann und alles zusammen um 180° drehen kann. Ich gehe trotzdem auf alle einzelnen Teile ein. Wir starten mit der 20-poligen Stiftleiste für die Wahl der UltraMicroSteps.

Es folgt die dreipolige Stiftleiste für den Select Jumper 5V/12V.

Für den Fall, dass man an den blauen Kanal eine externe LED anschließen möchte, wird nun die zehnpolige Stiftleiste eingesetzt. Diese Bestückung eignet sich, wenn man z. B. eine Weichenlaterne direkt im Pattern auf den blauen Kanal programmiert hat. Anfängern empfehle ich diese Bestückungsvariante nicht. Die Kontroll-LED ist ein wertvolles Werkzeug.

Man tut also besser daran, zwei der zehn Stiftleisten abzubrechen und statt der zwei Pins direkt die blaue LED einzusetzen. Da diese über den WS2811 angesteuert wird, kann sie die unterschiedlichen Zustände der Programmierung mit unterschiedlichen Helligkeiten oder durch Blinken signalisieren. Wenn dann mal der Motor nicht funktioniert, sieht man zumindest, ob das Signal ankommt.

Die beiden Wannenstecker werden eingelötet, sofern beide benötigt werden. Ist von vornherein klar, dass das Ausgangssignal nicht benötigt wird, kann man auf den rechten Wannenstecker verzichten. Stattdessen schließt man an der Stelle den Lötjumper „Term“.

Nun fehlen nur noch die beiden Buchsenleisten für den Steppertreiber. Diese lassen sich am besten mit eingestecktem Steppertreiber einlöten.

Beim Einstecken des Steppertreibers bitte unbedingt auf die richtige Position achten. Auf der MicroStepper Pro Platine sind die drei Pins „VMOT“, „ENABLE“ und „DIR“ mit Namen gekennzeichnet.

Den Kühlkörper klebt man am besten erst auf, wenn die Platine im Gehäuse steckt. Die Toleranzen sind sehr klein.

Bevor der Stepper Motor an eine der Platinen angeschlossen wird, muss man die Referenzspannung am Treiber einstellen. Das geschieht über das kleine Potentiometer am Stepper Treiber.
Die benötigte Spannung lässt sich mit den ebenfalls neu entwickelten Online Rechnern super einfach ermitteln.
Zur Berechnung der Referenzspannung werden lediglich die Nennspannung und der Spulenwiderstand des Motors benötigt.
Beides steht bei den meisten Motoren im Datenblatt oder wird vom Verkäufer angegeben.
Der Spulenwiderstand lässt sich aber auch ganz einfach mit einem Multimeter ermitteln, indem man den Widerstand zwischen A+ und A- misst.
Alle Steppertreiber verfügen über ein Potentiometer, an dem die Referenzspannung eingestellt werden kann. Der Wert dieser Spannung variiert je nach verwendetem Steppertreiber.
Für die gängigen Modelle bietet das Wiki an dieser Stelle drei Rechner, die den benötigten Wert anhand der Nennspannung und des Spulenwiderstands des Motors berechnen.
Für die Berechnung ist der Messwiderstand des Steppertreibers entscheidend. Das Modul A4988 gibt es in verschiedenen Versionen mit Widerständen von 0.05Ω bis 0.3Ω.
Den Widerstand kann man meistens direkt auf den beiden SMD-Widerständen ablesen. Diese befinden sich meistens direkt bei den Anschlüssen für die Motor-Spulen.
Für die Berechnung ist der Messwiderstand des Steppertreibers entscheidend. Das Modul DRV8825 gibt es normalerweise nur mit einem Messwiderstand von 0.10Ω.
Den Widerstand kann man meistens direkt auf den beiden SMD-Widerständen ablesen. Diese befinden sich meistens unterhalb des Potentiometers zwischen den Anschlüssen GND und DIR.
Bei dem Steppertreiber TMC2208 entfällt die Unterscheidung nach Widerständen, da das Modul den Effektivstrom für die Berechnung verwendet.
Die oben ermittelte Referenzspannung wird nun über das Potentiometer des Stepper-Treibers eingestellt.
Der Treiber muss dazu mit Strom versorgt werden und der Motor darf während der Messung nicht angeschlossen sein.
Das geht am besten, wenn der Stepper-Treiber in der fertigen Platine sitzt.
Vor dem Einstellen der Steppertreiberspannung unbedingt Motor trennen!
Vor dem Trennen des Motors unbedingt den Stepper spannungsfrei machen!
Oder anders ausgedrückt: Mit 7 Schritten zum Erfolg
1. Stepper-Treiber spannungsfrei machen
2. Motor trennen
3. Stepper-Treiber mit Spannung versorgen
4. Steppertreiberspannung einstellen
5. Stepper-Treiber spannungsfrei machen
6. Motor verbinden
7. Stepper-Treiber mit Spannung versorgen
Zunächst verbindet man den Steppertreiber mit der Versorgungsspannung Vmot. Die Platinen bieten dafür unterschiedliche Möglichkeiten:
Zum Messen der Referenzspannung wird die rote Spitze an das Poti der Stepperplatine und der Minuspol des Multimeters mit einem Massepol auf der Platine verbunden.
Das Potentiometer ist aus Metall und liegt auf dem Spannungsniveau des Vref-Pins.
Man kann sich die Sache etwas einfacher machen, wenn man die rote Messleitung des Potentiometers über eine Krokodilklemme o. Ä. mit dem Schraubenzieher verbindet. So kann man gleichzeitig einstellen und den Wert ablesen. Das geht insgesamt schneller, setzt aber einen guten Halt der Krokodilklemme an einem runden Bereich des Schraubenziehers voraus.
Nachfolgend sind die Messpunkte zum Einstellen der Referenzspannung markiert.
Die Messpunkte am Steppertreiber A4988:
Die Messpunkte am Steppertreiber DRV882:
Die Messpunkte am Steppertreiber TMC2208:
Fertig:
Der Stepper-Treiber ist nun einsatzbereit. Die Versorgungsspannung wird erneut getrennt, um den Motor anschließen zu können.
Nun geht es an die Programmierung.
Die empfohlene Einstellungen für den Programm Generator und den Pattern Configurator sind in den nachfolgenden Tabellen hervorgehoben.
Die beiden Platinen MicroStepper Pro und MLL Stepper unterscheiden sich grundlegend in der Steuerung der Geschwindigkeit.
Beim MLL Stepper wird der Stepper durch das Stecken von Jumpern auf die MS-Pins verlangsamt.
Mit jedem Jumper, den man steckt, bekommt der Stepper-Treiber über diese Leitung eine positive Flanke.
Beim MicroStepper Pro bekommen die drei Pins MS1 bis MS3 schon auf der Platine eine positive Flanke.
Ohne Eingriff läuft der Stepper-Motor an dieser Platine immer mit 1/16 der Geschwindigkeit.
Über den integrierten WS2811 lassen sich diese drei Pins auf Masse ziehen, wodurch der Stepper-Motor schneller wird.
| MS1 | MS2 | MS3 | Microstep Auflösung |
|---|---|---|---|
| 255 | 255 | 255 | 1/1 |
| 0 | 255 | 255 | 1/2 |
| 255 | 0 | 255 | 1/4 |
| 0 | 0 | 255 | 1/8 |
| 0 | 0 | 0 | 1/16 |
| MS1 | MS2 | MS3 | Microstep Auflösung |
|---|---|---|---|
| 255 | 255 | 255 | 1/1 |
| 0 | 255 | 255 | 1/2 |
| 255 | 0 | 255 | 1/4 |
| 0 | 0 | 255 | 1/8 |
| 255 | 255 | 0 | 1/16 |
| 0 | 0 | 0 | 1/32 |
| MS1 | MS2 | Microstep Auflösung |
|---|---|---|
| 255 | 255 | 1/8 |
| 0 | 255 | 1/2 |
| 255 | 0 | 1/4 |
| 0 | 0 | 1/16 |
Das Gehäuse für den MicroStepper Pro ist an zwei Stellen offen ausgeführt. Zum Einen liegt der Stepper-Treiber frei, um den Kühlkörper nach außen durchführen zu können.
Zum anderen ist der Zugang zu den Anschlüssen sehr großzügig gestaltet, sodass man die Beschriftung auf der Platine erkennen kann.
So hat man jederzeit einen Blick auf die Funktion der einzelnen Pins. Wird statt der Stiftleiste rechts eine blaue LED verwendet, so ist diese auch gut in diesem Bereich erkennbar.
Die Druckdaten werden hier zu finden sein:
https://github.com/Hardi-St/MobaLedLib_Docu/tree/master/3D_Daten_fuer_die_MobaLedLib/Gehaeuse-101_Classic
Druckdateien sind noch in Arbeit